酵素和果醋是一回事吗?
随着酵素产品的普及,周边经常有朋友问:酵素喝起来酸酸甜甜的,和我们常见的果醋有点像,除了口感比较粘稠外,与果醋同样是发酵食品,为什么一个贵,一个便宜呢?
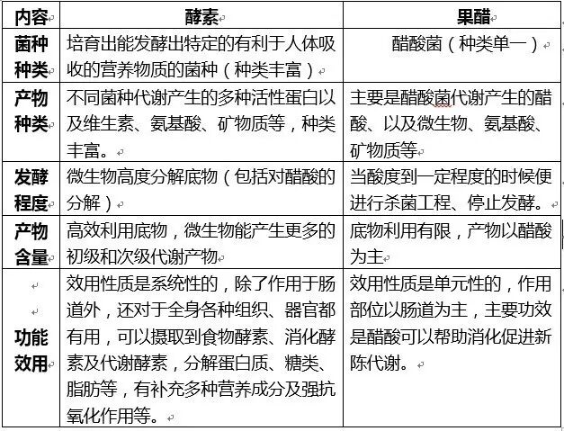
其实酵素与果醋的共同点在于它们都是发酵工艺的产物,但由于要求不同、原料不同、工艺不同,结果是有着巨大差异的。
1.果醋
以水果为原料,在酿造过程中利用“糖化菌”将原料中的淀粉切分成较小分子及产生部分酒精,然后加入基本的食用醋,所产生的醋酸菌会将酒精氧化成醋酸。
我们以苹果醋为例,看看它是怎么做出来的。

通常我们在市场上买到的苹果醋是用苹果汁发酵而成的苹果原醋,再兑以苹果汁等原料而成的饮品,这样既消解了原醋的生醋味,还带有果汁的甜香,有舒爽的口感。
而苹果原醋是以苹果汁为原料,先发酵成高纯度苹果酒,然后接入醋酸菌种(通常靠加入食用醋完成),进行醋酸发酵,把酒精代谢为醋酸。
一般醋酸的酸度落在PH(酸碱值)2.0-3.0左右,当酸度达到这些数字时,必须以杀菌工程将醋酸菌杀灭,不然酸度可能会变得越来越酸。因此,果醋中并没有活性菌的存在。
2.
随着酵素产品的普及,周边经常有朋友问:酵素喝起来酸酸甜甜的,和我们常见的果醋有点像,除了口感比较粘稠外,与果醋同样是发酵食品,为什么一个贵,一个便宜呢?
1.果醋
我们以苹果醋为例,看看它是怎么做出来的。
通常我们在市场上买到的苹果醋是用苹果汁发酵而成的苹果原醋,再兑以苹果汁等原料而成的饮品,这样既消解了原醋的生醋味,还带有果汁的甜香,有舒爽的口感。
而苹果原醋是以苹果汁为原料,先发酵成高纯度苹果酒,然后接入醋酸菌种(通常靠加入食用醋完成),进行醋酸发酵,把酒精代谢为醋酸。
一般醋酸的酸度落在PH(酸碱值)2.0-3.0左右,当酸度达到这些数字时,必须以杀菌工程将醋酸菌杀灭,不然酸度可能会变得越来越酸。因此,果醋中并没有活性菌的存在。
2.
