近日,“核心素养”成为教育领域探讨的“热词”,感觉就像是“忽如一夜素养来”。到现在为止,有联合国教科文组织(UNESCO)主导的以终身学习为目标的素养研究,有经济合作与发展组织(OECD)以个体的成功生活与社会和谐发展为目标的核心素养内容结构框架研究。现在,小编就带你一起来看看OECD(国际经济合作与发展组织)与UNESCO(联合国教科文组织)两大巨头核心素养的发展。
1 OECD——以个体的成功生活与社会和谐发展为目标的核心素养
为帮助年轻人应对当今世界技术飞速发展、社会多样化与区域化以及全球化的复杂挑战,实现教育发展与终身学习的首要目标,OECD 于 1997 年开始启动 21 世纪核心素养框架的研制工作。经多方研讨和论证,其报告《素养的界定与遴选》 ( Definition and Selection of Competencies: Theoretical and Conceptual Foundations,简称: DeSeCo) 于 2003 年形成最终版,并于 2005 年公布在其官方网站上。
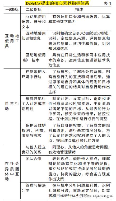
1997年12月,OECD启动了“素养的界定与遴选:理论和概念基础”项目,此时并未在项目名称中直接使用“核心素养”一词,确定了三个维度九项素养,见图1。
1 OECD——以个体的成功生活与社会和谐发展为目标的核心素养
为帮助年轻人应对当今世界技术飞速发展、社会多样化与区域化以及全球化的复杂挑战,实现教育发展与终身学习的首要目标,OECD 于 1997 年开始启动 21 世纪核心素养框架的研制工作。经多方研讨和论证,其报告《素养的界定与遴选》 ( Definition and Selection of Competencies: Theoretical and Conceptual Foundations,简称: DeSeCo) 于 2003 年形成最终版,并于 2005 年公布在其官方网站上。
1997年12月,OECD启动了“素养的界定与遴选:理论和概念基础”项目,此时并未在项目名称中直接使用“核心素养”一词,确定了三个维度九项素养,见图1。
