新浪博客

决策参考:腾讯、阿里、京东与国企搞混改公司;到2026年我国虚拟现实产业总体规模超3500亿元;扎克伯格

2022-11-04 10:59阅读:
1、与国企搞混改公司,腾讯又一个大新闻!阿里、京东也有动作
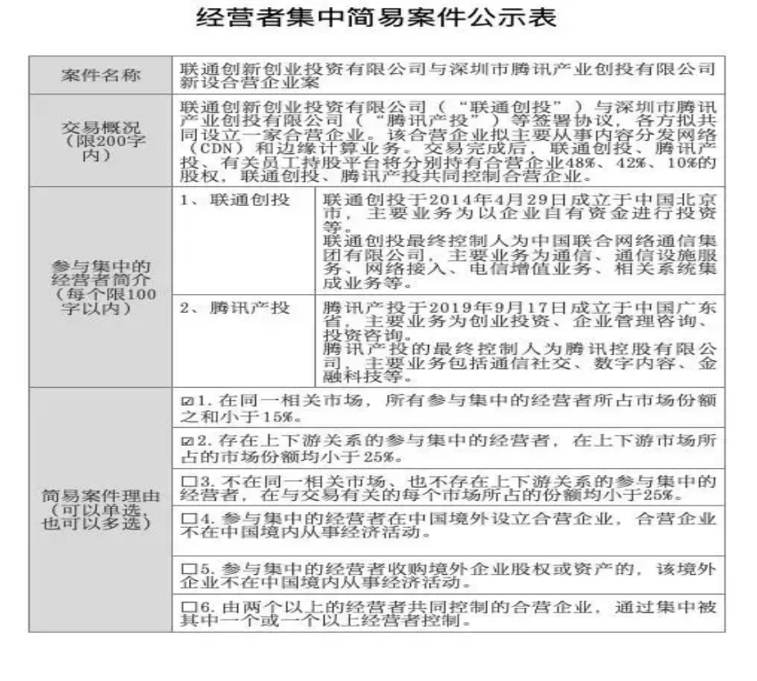
事件日前,国家市场监管总局反垄断局正式批准中国联通与腾讯设立混改新公司。据国家市场监管总局反垄断局执法二司网站10月27日发布的相关文件显示,联通创新创业投资有限公司与深圳市腾讯产业创投有限公司新设合营企业案获无条件批准,审结时间为10月18日。相关简易案件公示表显示,新设合营企业拟主要从事内容分发网络(CDN)和边缘计算业务。交易完成后,联通创投、腾讯产投、有关员工持股平台将分别持有合营企业48%、42%、10%的股权,联通创投、腾讯产投共同控制合营企业。 图片

早在2017年8月,包括腾讯在内的多家互联网公司便开始参与中国联通混改。2017年8月16日,中国联通宣布发行股份募集资金780亿元,中国人寿、京东、阿里巴巴、腾讯等战略投资者通过各自关联公司,认购90亿股中国联通A股股份,认购价格为每股6.83元。其中腾讯信达出资110亿元,占比5.33%。截止2022年三季报,腾讯信达持股数量为5.2%。11月1日,2022京东云城市峰会·上海站的“京东科技合作伙伴论坛”上,京东科技与中国移动通信集团上海有限公司签署战略合作协议。双方充分发挥各自优势,开展平台型智慧城市数字政府、数据中心/云计算/大数据、通信及国际化业务、智慧家庭等领域的创新合作。11月2日,2022年互联网大会的“阿里合作伙伴论坛”上,阿里与中国电信股份有限公司签署战略合作协议。双方充分发挥各自优势,开展平台型智慧城市、数字政府、数据中心/云计算大数据、通信及国际化业务、智慧家庭等领域的创新合作。
2、到2026年我国虚拟现实产业总体规模超3500亿元
事件据工业和信息化部网站11月1日消息,近日,工业和信息化部、教育部、文化和旅游部、国家广播电视总局、国家体育总局等五部门联合发布《虚拟现实与行业应用融合发展行动计划(2022—2026年)》。根据《行动计划》,到2026年,我国虚拟现实产业总体规模(含相关硬件、软件、应用等)超过3500亿元,虚拟现实终端销量超过2500万台,培育100家具有较强创新能力和行业影响力的骨干企业,打造10个具有区域影响力、引领虚拟现实生态发展的集聚区,建成10个产业公共服务平台。在工业生产、文化旅游、融合媒体、教育培训、体育健康、商贸创意、智慧城市等虚拟现实重点应用领域实现突破。开展10类虚拟视听制作应用示范,打造10个“虚拟现实+”融合应用领航城市及园区,形成至少20个特色应用场景、100个融合应用先锋案例。
3、马斯克将推8美元Twitter收费订阅服务:增加认证和优先权

事件:11月2日,据报道,埃隆·马斯克表示,Twitter将推出一款每月8美元的付费订阅服务。该服务将对订户进行认证,提高他们发帖的可见度,并允许这些订户看到更少的广告。这也是自马斯克上周掌舵Twitter以来进行的第一项改革措施。在马斯克上周440亿美元收购Twitter之前,用户就可以每月花4.99美元订阅Twitter Blue服务,从而获得包括“编辑”按钮在内的一些独家功能。当地时间周二,这位全球首富在推文中表示,Twitter现在想要提供“每月8美元的Blue”,从而让订户在回复、@和搜索中获得优先展示权,此举的目的是为了“对抗垃圾信息”。此外,付费订户还可以发布更长的视频和音频片段,“最多可以减少一半广告”。马斯克还表示,这表示他将改革认证系统,从之前只面向名人、政治家、记者,扩大到所有Twitter Blue订户。
4、腾讯会议部分功能对个人收费
事件:近日,记者从腾讯会议方面证实,不限时字幕、不限时自动会议纪要等部分功能已对个人用户开启收费,连续包年的价格为288元。针对个人会员的收费项目包括视频人数30人至60人同时开启摄像头、不限时字幕、不限时自动会议纪要、不限时实时转写、高清画质等。目前,腾讯会议对个人用户推出会员套餐,包括连续包月25元/月、连续包年288元/年、3个月88元和1个月30元。除腾讯会议外,钉钉等在线视频会议软件的商业化进程也在加速。今年3月,钉钉提出全面商业化,在免费版基础上,按照客户规模分为付费的专业版、专属版、专有版,价格分别为每年9800元、每年10万元起、每年100万元起。
5、EA至少要开发3款漫威游戏 包括《钢铁侠》

事件:11月1日,据报道,游戏开发商EA将会推出一款《钢铁侠》主题游戏,另外还会开发至少两款动作冒险主题游戏,里面的角色也与漫威宇宙有关。
6、影视公司三季度大考:万达亏5亿,上海电影净利润缩水八倍
事件:截至10月31日,2022年全国院线电影总票房(含预售)突破278亿元,虽然距离去年的470亿元还有一定差距,但在疫情反复的前提下,该成绩也不算太差。2022年前三季度,受国内疫情持续反复和内容供给不足等多方面因素影响,电影行业全产业链面临较大压力,全国电影总票房256.8亿元,同比下降26.1%,观影人次6.1亿,同比下降30.5%。第三季度在暑期档的拉动下电影市场有所恢复,《人生大事》和《独行月球》市场表现较好,带动三季度票房增长。

7、网络直播、微商电商等新个体经济占个体工商户总量近三成
事件:11月1日,国新办举行《促进个体工商户发展条例》国务院政策例行吹风会。会上,市场监管总局副局长蒲淳介绍,个体工商户焕发出强大的生机活力,截至2022年9月底,全国登记在册的个体工商户达1.11亿户,占市场主体总量的2/3,是2012年的2.75倍。个体工商户在第三产业中占比近九成,集中在批发零售、住宿餐饮、居民服务等行业,是百姓生活最直接的服务者。近年来,网络直播、微商电商、新媒体等新个体经济也发展迅速,已占到个体工商户总量的近三成,降低了创业就业成本,进一步促进个体工商户的发展壮大。
8、世纪华通宣布推出数字藏品平台“数河”,已开放注册
事件:近日,A股文化传媒企业世纪华通宣布推出数字藏品平台“数河”,将围绕游戏IP内容,以藏品+游戏的联动,将内容IP放大为场景IP,赋予用户更多更新的体验,同时挖掘新的商业模式。据介绍,目前“数河”平台已经开放注册,同时将于11月8日发布限量藏品《创世星河42号飞行票》。
9、欧盟《数字市场法》11月1日起生效
事件:欧盟今年3月制定的旨在规范大型互联网平台公司运营的《数字市场法》将于当地时间11月1日起生效。该法生效后进入为期6个月的关键执行期,到明年5月2日,所有自认为应被归为“看门人”公司的大型互联网企业要主动向欧盟委员会申报。欧盟委员会在45个工作日内会确认这些公司是否符合“看门人”公司的标准。一经确认,这些公司有6个月的过渡期,在此期间,公司须确保其遵守《数字市场法》的各项规定。按照以上程序,欧盟《数字市场法》将最晚在2024年3月6日全面落地实施。
10、“首个元宇宙喜剧节目”即将亮相!争议中扎克伯格仍坚持加大元宇宙投资
事件:“团队中的大多数人都会同意这不是一个好产品。”近日,VR头显初创公司Oculus创始人Palmer Luckey在采访中表达了自己对于Meta的元宇宙平台Horizon Worlds的看法。Luckey知道,“马克·扎克伯格是世界上头号元宇宙粉丝,他投入的金钱和时间比历史上任何人都多”。“我知道很多人可能不同意元宇宙方面的投资,但我认为这将是一件非常重要的事情,我们在做一件很领先的事情。”扎克伯格说,“人们将在十年后回顾过去,谈论在这里所做工作的重要性”。
11、B站:《三体》动画定档12月3日,国创作品收入预计超20亿
事件:10月29日,哔哩哔哩举办了2022-2023国创动画作品发布会,宣布《三体》动画定档12月3日,并将开启《三体》动画全球共创计划。同时,B站推出了49部国创作品新内容,包括《镇魂街 第三季》、《凸变英雄X》、《时光代理人 第二季》、《百妖谱·司府篇》等重磅续作的最新PV,《七侯笔录》、《不死不灭》、《关喵什么事儿》等新作内容。

12、Sensor Tower:1-9月全球IP游戏营收128亿美元 苹果市场贡献61.7%

事件:《2022年全球IP游戏市场洞察》报告显示:2018年以来,IP游戏一直处于收入上升期,并在2020年收入增长最为突出,全球增长率高达24.5%。欧洲与中国大陆是同年收入增长最显著的市场,增长率分别为31.1%、32.9%;美国、日韩以及东南亚地区收入增长均成功突破20%。尽管2021年全球IP游戏总收入增长有所放缓,但仍然超过2020年达到203亿美元。2022年1月至9月期间,IP游戏已获得128亿美元营收,其中苹果市场收入贡献高达61.7%。

2022年1月至9月期间,共24款IP游戏入围全球畅销手游Top100榜单,用户总支出约75亿美元,占Top100手游总收入的24.1%。由此可见,IP游戏仍然是手游市场收入构成中不容忽视的一部分。

13、TMT公司财报
1AMD第三季度营收55.65亿美元 净利润同比下降93%
事件:11月2日,AMD公布的该公司的2022财年第三季度财报显示,营收为55.65亿美元,与上年同期的43.13亿美元相比增长29%;净利润为6600万美元,与上年同期的9.23亿美元相比下降93%;不按照美国通用会计准则的调整后净利润为10.95亿美元,与上年同期的8.93亿美元相比增长23%。
2Airbnb第三季度营收28.84亿美元 净利润同比增长46%
事件:11月2日,Airbnb发布的该公司的2022财年第三季度财报显示营收为28.84亿美元,与上年同期的22.37亿美元相比增长29%,不计入汇率变动的影响为同比增长36%;净利润为12.14亿美元,创下公司历史上的最高纪录,相比之下上年同期的净利润为8.34亿美元,同比增长46%,不计入汇率变动的影响为同比增长61%;归属于A类和B类普通股股东的每股摊薄收益为1.79美元,相比之下上年同期为1.22美元。Airbnb第三季度短租民宿的“过夜和体验预订量”为9970万,与上年同期的7970万相比增长25%。Airbnb第三季度的总预订价值(GBV)为156亿美元,与上年同期的119亿元相比增长31%。
3艺电第二财季营收19亿美元 净利润同比增长2%
事件:11月2日,艺电公布的该公司的2023财年第二财季财报显示:总净营收为19.04亿美元,相比之下上年同期为18.26亿美元,同比增长4%;不按照美国通用会计准则,净预订额(net bookings)为17.54亿美元,相比之下上年同期为18.51亿美元;净利润为2.99亿美元,相比之下上年同期为2.94亿美元,同比增长2%。其中,来自于完整游戏业务的营收为6.02亿美元,相比之下上年同期为6.17亿美元,同比下降2%;来自于直播服务及其他业务的营收为13.02亿美元,相比之下上年同期为12.09亿美元,同比增长8%。
4索尼发布第二财季业绩:营业利润3440亿日元 同比增长8%
事件:近日,索尼集团发布的2022财年第二季度财务业绩显示:销售额2.7519万亿日元,同比增长16%;营业利润3440亿日元,同比增长8%;归属于索尼集团股东的净利润为2640亿日元,同比增长24%。
5Uber第三季度营收83.4亿美元 同比增长72%
事件:11月1日,Uber发布的截至9月30日2022年第三季度财报显示:营收为83.43亿美元,与去年同期的48.45亿美元相比增长72%。若不计入汇率变动的影响,同比增长81%。归属于Uber的净亏损为12.06亿美元,与去年同期的净亏损24.24亿美元相比减亏50%。
6高通第四财季营收113.96亿美元 净利润同比增长3%
事件:11月3日,高通发布的该公司的2022财年第四财季及全年财报显示:营收为113.96亿美元,与去年同期的93.36亿美元相比增长22%;净利润为28.73亿美元,相比之下去年同期的净利润为27.98亿美元,同比增长3%;不按照美国通用会计准则,高通第四财季调整后净利润为35.48亿美元,与去年同期的29.16亿美元相比增长22%。  2022财年业绩:营收为442.00亿美元,与2021财年的335.66亿美元相比增长32%;净利润为129.36亿美元,与2021财年的净利润90.43亿美元相比增长43%;每股摊薄收益为11.37美元,与2021财年的每股摊薄收益7.87美元相比增长44%;税前利润为149.98亿美元,与2021财年的102.74亿美元相比增长46%;运营利润为158.60亿美元,相比之下2021财年的运营利润为97.89亿美元。高通2022财年运营现金流为90.96亿美元,相比之下2021财年的运营现金流为105.36亿美元。
7eBay第三季度营收23.80亿美元 同比转盈为亏
事件:11月3日,eBay发布的该公司的2022年第三季度财报显示:净营收为23.80亿美元,与去年同期的25.01亿美元相比下降5%,不计入汇率变动的影响为同比下降2%;来自于持续运营业务的净亏损为7000万美元,相比之下去年同期来自于持续运营业务的净利润为2.83亿美元;不按照美国通用会计准则,eBay第三季度来自于持续运营业务的调整后净利润为5.52亿美元,与去年同期的5.91亿美元相比下降7%。eBay第三季度总商品交易额(GMV)为177.15亿美元,与去年同期的199.25亿美元相比下降11%,不计入汇率变动的影响为同比下降5%。
8互联网券商Robinhood第三季度营收3.61亿美元 净亏损同比收窄
事件:11月3日,美国互联网券商股票交易服务公司Robinhood公布的该公司的2022财年第三季度财报显示
9联想财报:营收达1169亿元,净利37亿元同比增5.7%
事件:11月3日,联想集团公布2022/23财年第二财季业绩:营收达1169亿,排除汇率波动影响营收同比增长3%;净利润37亿,同比增长5.7%。财报显示,此次联想PC之外的业务收入占集团总营收达37.4%;SSG方案服务业务集团营收同比增长26%,在集团总营收中占比达10.1%。
10汽车之家第三季度营收18.4亿元 同比增长4.5%
事件:11月3日,汽车之家发布的截至9月30日的2022年第三季度财报显示:净营收为18.433亿元(约合2.591亿美元),而上年同期为17.638亿元。归属于汽车之家的净利润为5.078亿元(约合7140万美元),而上年同期净利润为5.217亿元。不按美国通用会计准则(Non-GAAP),归属于汽车之家调整后的净利润为5.900亿元(约合8290万美元),而上年同期净利润为5.833亿元。

我的更多文章

下载客户端阅读体验更佳

APP专享