一年一度的申请季又来了,最近遇到比较多专科或国内自考本科背景的同学来咨询英国的留学申请,这也说明一个问题,国内强企对人才招聘的要求越来越高,因为高考失利或者成绩不理想的那一批同学越来越多想要通过更高品质更高水准的海外教育来提升自己的学历背景或者通过转专业来提高学历含金量以便更好地另谋高就。
一般来说,国内自考本科、专科学历的同学大部分是没有本科学位证书的,因此要实现专升硕有三种方式,很多同学都不太了解,今天就来详细说说:
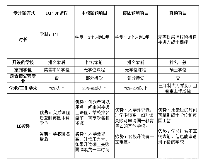
Top-up课程
Top-up课程相当于国内的专升本课程。是英国一些大学针对中国三年制大专学生或本科无学位的学生开设的课程,相当于英国本科的最后一年,Top-up课程学年制大部分是一年,成功完成课程的同学获得英国本科大学的本科学位证,具体哪个等级的学士学位要根据成绩来决定,学生获得学位证以后可以继续申请英国的硕士课程或者其他国家的硕士学位课程。
但是Top-up课程不是所有的学校都有,仅有部分英国大学开设,而且学校排名不太前,但Top-up课程的申请并没有因为学校排名不前而变得容易,学校对申请者的本科或者专科专业背景相当严格,首先申请的专业要与背景专业相关,其次Top-up课程囊括的专业也不是很多,以商科、计算机为主,还有部分旅游管理、酒店管理、艺术设计等专业,值得注意的是,如果申请的时候一旦专业确定,后期将无法更换专业,所以有一定的局限性。
另外英国教育属于精英教育,top-up课程也属于英国本科的教育阶段,因此读top-up课程的学生将会面临着语言和专业知识的多重考验,可以说压力一定不小。如果专科或本科学术成绩不是太理想,不太建议申请。
硕士预科(Pre-master)
英国硕士预科课程是指英国大学为帮助学生从大学或本科以下学历顺利过渡到硕士阶段而设立的桥梁课程。英国非常多的大学都开设有硕士预科课程,其中不乏排名前100的世界名校。
硕士预科也分两类:
一类是大学直属预科,这类预科设在本校,学生可以享受学校一切学术资源和设施,本校预科的学校有:伦敦大学学院、伦敦大学国王学院、SOAS、布里斯托大学、南安普顿大学、卡迪夫大学、利兹大学、雷丁大学、伯明翰大学、诺丁汉大学等等。这类硕士预科对申请者要求更高。
另一类是集团预科,也就是大学与第三方机构合作开设的预科
一般来说,国内自考本科、专科学历的同学大部分是没有本科学位证书的,因此要实现专升硕有三种方式,很多同学都不太了解,今天就来详细说说:
Top-up课程
Top-up课程相当于国内的专升本课程。是英国一些大学针对中国三年制大专学生或本科无学位的学生开设的课程,相当于英国本科的最后一年,Top-up课程学年制大部分是一年,成功完成课程的同学获得英国本科大学的本科学位证,具体哪个等级的学士学位要根据成绩来决定,学生获得学位证以后可以继续申请英国的硕士课程或者其他国家的硕士学位课程。
但是Top-up课程不是所有的学校都有,仅有部分英国大学开设,而且学校排名不太前,但Top-up课程的申请并没有因为学校排名不前而变得容易,学校对申请者的本科或者专科专业背景相当严格,首先申请的专业要与背景专业相关,其次Top-up课程囊括的专业也不是很多,以商科、计算机为主,还有部分旅游管理、酒店管理、艺术设计等专业,值得注意的是,如果申请的时候一旦专业确定,后期将无法更换专业,所以有一定的局限性。
另外英国教育属于精英教育,top-up课程也属于英国本科的教育阶段,因此读top-up课程的学生将会面临着语言和专业知识的多重考验,可以说压力一定不小。如果专科或本科学术成绩不是太理想,不太建议申请。
硕士预科(Pre-master)
英国硕士预科课程是指英国大学为帮助学生从大学或本科以下学历顺利过渡到硕士阶段而设立的桥梁课程。英国非常多的大学都开设有硕士预科课程,其中不乏排名前100的世界名校。
硕士预科也分两类:
一类是大学直属预科,这类预科设在本校,学生可以享受学校一切学术资源和设施,本校预科的学校有:伦敦大学学院、伦敦大学国王学院、SOAS、布里斯托大学、南安普顿大学、卡迪夫大学、利兹大学、雷丁大学、伯明翰大学、诺丁汉大学等等。这类硕士预科对申请者要求更高。
另一类是集团预科,也就是大学与第三方机构合作开设的预科

