新浪博客

湖北2022高考分数线:本科线首选物理409分首选历史435分

2022-06-30 21:46阅读:

http://blog.sina.cn/dpool/blog/u/1629423820

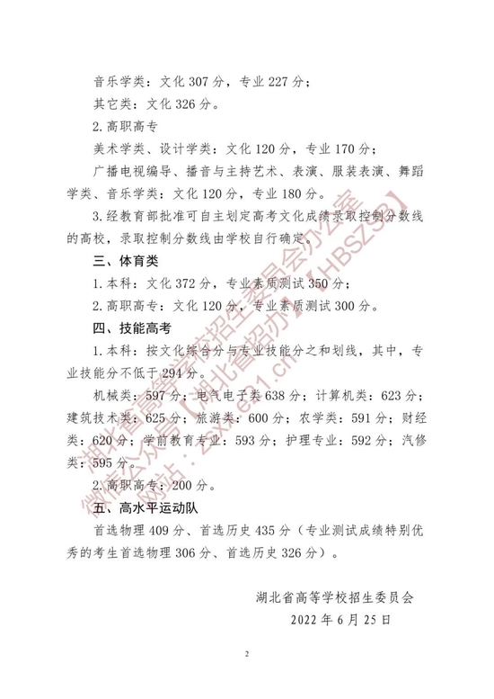
湖北2022高考分数线:本科线首选物理409分首选历史435分 湖北2022高考分数线:本科线首选物理409分首选历史435分
举报/Report

分享

  • 我的博客
  • 微博
  • 微信
  • 朋友圈
N
同时转发到微博
发送

我的更多文章

下载客户端阅读体验更佳

APP专享
  • 辽宁2019高考分数线:本科理369文482
  • 辽宁2020高考分数线:本科文史472理工359
  • 辽宁2021高考分数线:本科线历史类456分物理类336分
  • 辽宁省2022高考分数段统计表公布
  • 辽宁2022年高考分数线:本科线历史类404物理类362
  • 甘肃2019高考分数线:一本理470文519
  • 甘肃2020高考分数线:一批文史520理工458
  • 甘肃2021高考分数线:本科一批理工440文史502
  • 2022年甘肃省高考成绩“一分一段”统计表出炉
打 开

疯狂捕鱼

海底宝藏等你探寻!