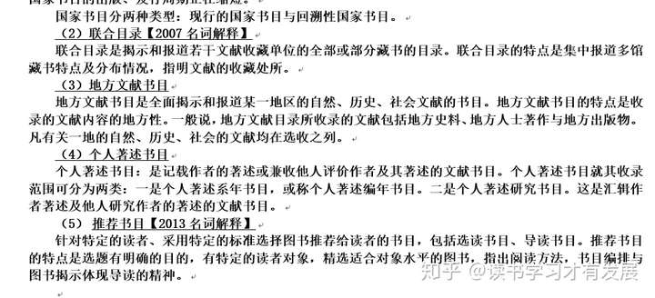
在之前的文章中,我们介绍了同等学力申硕图书馆、情报与档案管理学科综合考试的复习方法以及总题库的使用方法。
今天给广大考生结合具体考试科目谈谈如何从总题库中找到重点,如何发现命题人的偏好和命题规律。
在分析和讲解之前,还是要强调一点,往年真题的作用绝对不是用来替代真题的,因为任何一年的试题中,重复出现的往年真题都超不过20分,通俗地将,任何学科、任何一年的考试,试卷中重复出现的往年真题,都不超过20分,剩下的80分全是题库中没考过的内容。谁只复习往年真题,谁最后绝对不及格。
那么往年真题的作用究竟体现在何处?
1.用于研究命题人的命题规律、命题偏好。
2.用于研究考试的潜规则。任何一个科目的考试,都有试题重复的潜规则。
3.用于做减法,减少复习范围。因为同等学力考试中,最近几年曾经考过的题目不重复出现,因此你可以用总题库减去最近几年考过的题库,来缩小一部分复习范围。
话不多说,下面我们结合2020版同等学力图书馆、情报与档案管理学科综合考试总题库中标注的历年真题,谈谈这个科目的命题潜规则。
要发现规则,需要有足够的样本,下面我们结合足够的样本来发现规则。
1.试题会重复,但时间间隔较远,例如下面给考生举出的例子。
今天给广大考生结合具体考试科目谈谈如何从总题库中找到重点,如何发现命题人的偏好和命题规律。
在分析和讲解之前,还是要强调一点,往年真题的作用绝对不是用来替代真题的,因为任何一年的试题中,重复出现的往年真题都超不过20分,通俗地将,任何学科、任何一年的考试,试卷中重复出现的往年真题,都不超过20分,剩下的80分全是题库中没考过的内容。谁只复习往年真题,谁最后绝对不及格。
那么往年真题的作用究竟体现在何处?
1.用于研究命题人的命题规律、命题偏好。
2.用于研究考试的潜规则。任何一个科目的考试,都有试题重复的潜规则。
3.用于做减法,减少复习范围。因为同等学力考试中,最近几年曾经考过的题目不重复出现,因此你可以用总题库减去最近几年考过的题库,来缩小一部分复习范围。
话不多说,下面我们结合2020版同等学力图书馆、情报与档案管理学科综合考试总题库中标注的历年真题,谈谈这个科目的命题潜规则。
要发现规则,需要有足够的样本,下面我们结合足够的样本来发现规则。
1.试题会重复,但时间间隔较远,例如下面给考生举出的例子。

往年真题节选
从我们找到的例子不难看出,试题重复出现的情况,限于4年之外,也就是说4年之内考过的题目是不重复的。考生可以牢记这个规律。
3.命题人在选题时,非常注重要点数量便于给分、篇幅大小符合题型
而论述题
要有一定的篇幅了。如下面这个论述题总8个要点,完整回答下来的篇幅明显增多。所以,命题人选题是有讲究的,他要考虑的东西很多,还要兼顾后期阅卷人的工作。
这一情况不光 图书馆
情报学与档案管理学科出现过,其他各个学科都出现过。后来这个情况被作为考试BUG被 取消
了。原因是如果一个考生2005参加考试遇到这个题目,但是没有通过,是没理由让他在有效的考试次数内再次见到这个题目的,这相当于为这个考生降低了难度。因此在2010年之后的考试中,各个科目的考试中,不光图书馆情报与档案管理学,其他科目都将题目重复的周期往后调整的非常大,就是不让一个考生在其考试有效期
遇到他曾经考过的题目。