新浪博客

AO生化的硝化与反硝化原理

2020-05-21 08:14阅读:

更多关注公号:环保水处理(hbscl01)

本系统生化处理段采用缺氧/好氧(A/O)工艺,A/O工艺通常是在常规的好氧活性污泥法处理系统前,增加一段缺氧生物处理过程。在好氧段,好氧微生物氧化分解污水中的BOD5,同时进行硝化反应,有机氮和氨氮在好氧段转化为硝化氮并回流到缺氧段,其中的反硝化细菌利用氧化态氮和污水中的有机碳进行反硝化反应,使化合态氮变成分子态氮,同时获得同时去碳和脱氮的效果。这里着重介绍生物脱氮原理。 1) 生物脱氮的基本原理 传统的生物脱氮机理认为:脱氮过程一般包括氨化、硝化和反硝化三个过程。 氨化(Ammonification):废水中的含氮有机物,在生物处理过程中被好氧或厌氧异养型微生物氧化分解为氨氮的过程; 硝化(Nitrification):废水中的氨氮在硝化菌(好氧自养型微生物)的作用下被转化为NO2和NO3的过程; 反硝化(Denitrification):废水中的NO2和NO3在缺氧条件下以及反硝化菌(兼性异养型细菌)的作用下被还原为N2的过程。 其中硝化反应分为两步进行:亚硝化和硝化。硝化反应过程方程式如下所示: 亚硝化反应:NH4 1.5O2→NO2- H2O 2H 硝化反应:NO2- 0.5O2→NO3- 总的硝化反应:NH4 2O2→NO3- H2O 2H 反硝化反应过程分三步进行,反应方程式如下所示(以甲醇为电子供体为例): 第一步:3NO3- CH3OH→3NO2- 2H2O CO2第二步:2H 2NO2- CH3OH→N2 3H2O CO2第三步:6H 6NO
3- 5CH3OH→3N2 13H2O 5CO2 2) 本系统脱氮原理 针对本系统生化工艺段而言,除了上述脱氮原理外,还糅合了短程硝化-反硝化,即氨氮在O池中未被完全硝化生成NO3-,而是生成了大量的NO2--N,但在A池NO2-同样被作为受氢体而进行脱氮(上述第二步可知);再者在A池NO2-同样也可和NH4 进行脱氮,即短程硝化-厌氧氨氧化,其表示为:NH4 NO2-→N2 2H2O。 因此针对本系统而言,A/O工艺如在进水水质以及系统控制参数稳定的条件下也可达到理想的出水效果。 2.5.2工艺特征 A/O脱氮工艺主要特征是:将脱氮池设置在去碳硝化过程的前端,一方面使脱氮过程能直接利用进水中的有机碳源而可以省去外加碳源;另一方面,则通过消化池混合液的回流而使其中的NO3-在脱氮池中进行反硝化,且利用了短程硝化-反硝化以及短程硝化-厌氧氨氧化等工艺特点。因此工艺内回流比的控制是较为重要的,因为如内回流比过低,则将导致脱氮池中BOD5/NO3-过高,从而是反硝化菌无足够的NO3-或NO2-作电子受体而影响反硝化速率,如内回流比过高,则将导致BOD5/NO3- 或BOD5/NO3-等过低,同样将因反硝化菌得不到足够的碳源作电子供体而抑制反硝化菌的生长。 A/O工艺中因只有一个污泥回流系统,因而使好氧异养菌、反硝化菌和硝化菌都处于缺氧/好氧交替的环境中,这样构成的一种混合菌群系统,可使不同菌属在不同的条件下充分发挥它们的优势。将反硝化过程前置的另一个优点是可以借助于反硝化过程中产生的碱度来实现对硝化过程中对碱度消耗的内部补充作用。图2.3所示为A/O脱氮工艺的特性曲线。由图可见,在脱氮反应池(A段)中,进入脱氮池的废水中的COD、BOD5和氨氮的浓度在反硝化菌的作用下均有所下降(COD和BOD5的下降是由反硝化菌在反硝化反过程中对碳源的利用所致),而氨氮的下降则是由反硝化菌的微生物细胞合成作用以及短程硝化-厌氧氨氧化所致),NO3-的浓度则因反硝化作用而有大幅度下降;在硝化反应池(O段)中,随硝化作用的进行,NO3-的浓度快速上升,而通过内循环大比例的回流,反硝化段的NO3-N含量通过反硝化菌的作用明显下降,COD和BOD5则在异养菌的作用下不断下降。氨氮浓度的下降速率并不与NO3-浓度的上升相适应,这主要是由于异养菌对有机物的氨化而产生的补偿作用造成的。 AO生化的硝化与反硝化原理
与传统的生物脱氮工艺相比,A/O系统不必投加外碳源,可充分利用原污水中的有机物作碳源进行反硝化,同时达到降低BOD5和脱氮的目的;A/O系统中缺氧反硝化段设在好氧硝化段之前,因而当原水中碱度不足时,可利用反硝化过程中产生的碱度来补充硝化过程中对碱度的消耗。此外,A/O工艺中只有一个污泥回流系统,混合菌群交替处于缺氧和好氧状态及有机物浓度高和低的条件,有利于改善污泥的沉降性能及控制污泥的膨胀。生物脱氮反应过程各项生物反应特征见表2.2所示。表2.2 生物脱氮反应过程中各项生物反应特征(参考值) AO生化的硝化与反硝化原理 AO生化的硝化与反硝化原理
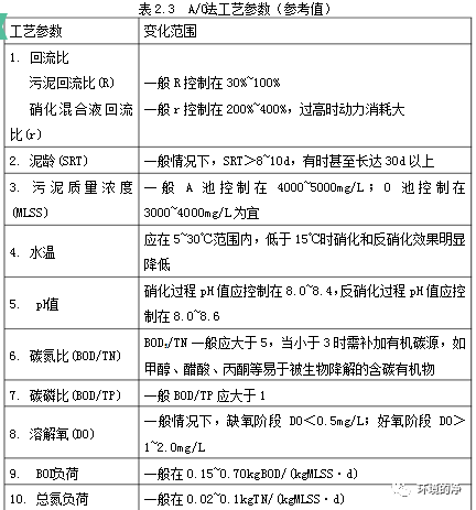
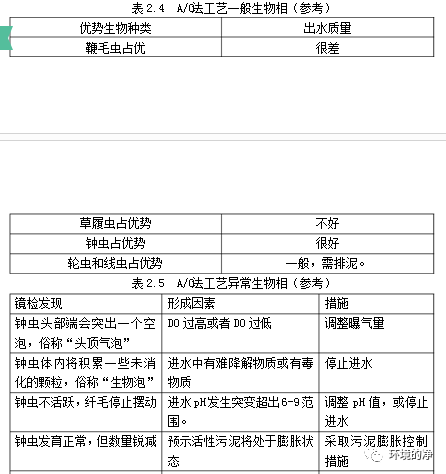
根据废水的脱氮水质、处理目标、出水要求,选择A/O脱氮工艺时,其参数一般也有所不同。通常情况下,可以按照表2.3选用各参数。 AO生化的硝化与反硝化原理2.5.3 影响因素与控制条件 1) 硝化反应主要影响因素与控制要求 好氧条件,并保持一定的碱度。氧是硝化反应的电子受体,硝化池内溶解氧的高低,必将影响硝化反应的进程,溶解氧质量浓度一般维持在2~3mg/L,不得低于1mg/L,当溶解氧质量浓度低于0.5~0.7mg/L时,氨的硝态反应将受到抑制。 硝化菌对pH值的变化十分敏感,为保持适宜pH值,废水应保持足够的碱度以调节pH值的变化,对硝化菌的适宜pH值为8.0~8.4。 混合液中有机物含量不宜过高,否则硝化菌难成为优势菌种。硝化反应的适宜温度是20~35。当温度在5~35之间由低向高逐渐升高时,硝化反应的速率将随温度的升高而加快,而当低至5时,硝化反应完全停止。对于去碳和硝化在同一个池子中完成的脱氮工艺而言,温度对硝化速率的影响更为明显。当温度低于15时即发现硝化速率迅速下降。低温状态对硝化细菌有很强的抑制作用,如温度为12~14时,反应器出水常会出现亚硝酸盐积累的现象。因此,温度的控制时相当重要的。 硝化菌在消化池内的停留时间,即生物固体平均停留时间,必须大于最小的世代时间,否则硝化菌会从系统中流失殆尽。 有害物质的控制。除重金属外,对硝化反应产生抑制作用的物质有高浓度NH4-N、高浓度有机基质以及络合阳离子等。 2) 反硝化反应主要影响因素与控制要求 碳源(C/N)的控制。生物脱氮的反硝化过程中,需要一定数量的碳源以保证一定的碳氮比而使反硝化反应能顺利地进行。碳源的控制包括碳源种类的选择、碳源需求量及供给方式等。 反硝化菌碳源的供给可用外加碳源的方法(如传统脱氮工艺)、利用原废水中的有机碳(如前置反硝化工艺等)的方法来实现。反硝化的碳源可分为三类:第一类为外加碳源,如甲醇、乙醇、葡萄糖、淀粉、蛋白质等,但以甲醇为主;第二类为原废水中的有机碳;第三类为细胞物质,细菌利用细胞成分进行内源反硝化,但反硝化速率最慢。 当原废水中的BOD5与TKN(总凯氏氮)之比在5~8时,BOD5与TK(总氮)之比大于3~5时,可认为碳源充足。如需外加碳源,多采用甲醇,因甲醇被分解后产物为CO2、H2O,不留任何难降解的产物。 反硝化反应最适宜的pH值为8 ~8.6。pH值高于8.6或低于6,反硝化速率将大幅度下降。 反硝化反应最适宜的温度是20~40。低于15反硝化反应速率降低,为了保持一定的反应速率,在冬季时采用降低处理负荷、提高生物固体平均停留时间以及水力停留时间等措施。 反硝化菌属于异养兼性厌氧菌在无分子氧但存在硝酸和亚硝酸离子的条件下,一方面,它们能够利用这些离子中的氧进行呼吸,使硝酸盐还原;另一方面,因为反硝化菌体内的某些酶系统组分只有在有氧条件下才能合成,所以反硝化菌适宜在厌氧、好氧条件交替下进行,故溶解氧应控制在0.5mg/L以下。2.5.4 A/O生化处理生物相的判断 生物相是指活性污泥微生物的种类、数量及其活性状态的变化。生物相观察可以作为一种辅助手段来达到控制工艺运行的目的 AO生化的硝化与反硝化原理 AO生化的硝化与反硝化原理需要强调的是:生物相观察只是一种定性方法,只能作为理化方法的一种补充手段。应在长期的运行中注意积累资料,总结出本系统的生物相变化规律。

我的更多文章

下载客户端阅读体验更佳

APP专享