螺杆式制冷压缩机与辅助设备常见故障、检修经验分享
2017-03-09 14:06阅读:

一、
机组不能启动
1、机组压力高。
2、电源故障。
3、机体内积油或存液过多。
4、压力继电器报警未复位。
5、机组处于报警状态而未复位。常见的故障有油温高报警、排气压力高、电机过载报警等,通过查看控制柜(手动机组)或控制台控制画面(自动机组),检查引起报警的原因,排除并复位。
6、油压低。
7、零载位开关损坏或零载位凸轮松动。即使压缩机处于零载位时,也无零载位信号输入。启动后压缩机一直处于卸载状态,最终会引起滑阀不动报警,压缩机不能启动。
检查压缩机的零载位开关的开断是否灵活正常。若不正常需要更换。检查凸轮是否松动使得零载位开关不能闭合。若凸轮错位,可调节其位置然后紧固。
8、电动机绕组烧毁或短路。检查电机。
9、压缩机与电动机同轴度超差,重新校正同轴度。
10、控制柜内接触器、中间继电器等电器元件故障。
11、控制柜与控制台之间的电路接线有误,检查电路。
12、压缩机内磨损烧伤。由于缺油运行、异物卡死等原因造成机头盘不动车。对机头进行拆检。
二、自动机组能量载位显示失灵
1、由于机组振动或凸轮未紧固等原因,使凸轮转动错位,造成控制画面载位与实际载位不同步甚至出现载位显示失灵现象,如载位显示为负值或者数值超出100%。
处理办法:
①启动油泵,手动强制将压缩机卸至最小载位(卸不动为止)。检查调整零载位凸轮位置,使零载位开关闭合。
②手动强制上载至最高载位(上不动为止),检查调整满载位凸轮位置,使满载位开关闭合。
2、电位器损坏。更换电位器。
3、电位计接线错误。
三、不凝性气体排出
1、通过冷凝器排放:停机,冷凝器不停水,微开冷凝器放空阀。
2、通过空气分离器排放;
空气分离器(四重套管式)
作用:工作原理:混合气体中其中工质被冷却成液体,与不凝性气体分离。
结构:
操作:
①打开回气阀;
②开启混合气体进入阀;
③微开供液节流阀;
④等空分壳体变凉,打开放空气阀;
⑤关闭供液节流阀,打开空分上的节流阀。
⑥放空完毕,关闭相应阀门。
四、辅助设备介绍
1、卧式冷凝器
卧式冷凝器由钢板卷焊成筒体,其两端各焊有一多孔管板,管板上焊接或胀接一管簇。氟用冷凝器的换热管一般采用黄铜或紫铜低肋管。
两端管板的外面用端盖封闭,端盖上铸有分水隔板,从而把全部管束分成几个管组,冷却水从一侧端盖进入后,由于端盖上分水筋的作用,使冷却水在筒体内分成数个流程并按顺序流动,最后经同一端盖上部的出水管排出。
在卧式壳管式冷凝器的端盖上还设有放空气和放水的旋塞,放空气旋塞在冷凝器投入运行时打开,可以排净冷却水侧的空气,放水旋塞是在冷凝器停止使用时放出冷却水的,避免因环境温度过低而冻裂换热管。
冷凝器的维护
①根据水质及使用时间决定清洗检修周期;拆下冷凝器两侧端盖,根据结垢情况决定采用机械或化学清洗方法;
②检查换热管有无泄漏情况。
2、高压贮液器
用于贮存由冷凝器来的高压液体制冷剂,以适应工况变化时制冷系统中所需制冷剂量的变化,并减少每年补充制冷剂的次数。
①调节冷凝器与蒸发器之间制冷剂液体供需关系;
②防止过多的液体制冷剂贮存在冷凝器里,减少冷凝器的传热面积,导致冷凝压力上升,因此,冷凝后的液体制冷剂必须及时导出;
③在贮液器里保持一定的液封,防止高压系统的制冷剂汽体及混合在其中的空气等不凝性气体窜到低压系统的管路中去。

3、低压循环贮液器
容器的容积分三部分:液相容积、气相容积和波动容积。
液相容积由液位控制器可以得到平稳的控制。
气相容积也可以由超高液位的液位控制器安全控制。
波动容积用于容纳系统温度、压力变化和冲霜排液等造成的大量多余回流液体。
蒸发器出来的制冷剂气体和液滴的混合物,从低压循环贮液器两端进入,液滴靠自身重力和气体浮力差的作用下,在途中逐渐落下,进入液相容积,被泵吸出,再次参与循环,最后几乎完全纯净的气体从中部被压缩机吸出。

4、手动节流阀
PMFL-SV4是比例调节,调节量是有一定范围的,一般是其标称值的120%~35%。因此在超出其能力的工况点长时间运行,液位有可能下降,系统运行将不正常。
手动节流阀是液位控制的一个有益补充。当出现供液不足时,打开手动液路电磁阀和手动节流阀,或开大手动节流阀(液位超低报警将自动打开手动液路电磁阀),使总供液能力大于压缩机的需要,保持低压循环贮液器液位的稳定。

5、回油器
R22和润滑油在较高温度时是完全互溶的,当低于某一温度时(油品不同,此温度也不同),R22和润滑油将出现分层,下层是含油少的制冷剂液体,上层是含油多的富油层。
当润滑油进入系统,最后在低压循环贮液器内聚集,在液面上形成富油层时,打开回油器的回油阀,富油层中的液体从插入富油层的接管进入回油器,液体中的R22受回油器另一侧高温冷凝液体的加热急剧蒸发,在较细的盘管内形成气泡状沸腾,连气带油被压缩机吸至吸气管,实现自动回油。
压缩机工作时才可自动回油。
冷凝液在回油器内流动时,回油效果才明显。
只有在形成富油层后才可自动回油,因此压缩机使用的润滑油应是矿物油,而不能采用和R22完全互溶的油品。
回油器的回油能力有限,当压缩机耗油量大时,自动回油的回油量不足,此时每隔一段时间,要手动回油。
6、低压集油器
当自动回油的回油量不足,压缩机缺油,而低压循环贮液器内存在大量润滑油时,要使用低压集油器回油。
把富油层中的液体引入低压集油器,靠外界热量使制冷剂液体蒸发,最后剩下的润滑油被送入压缩机吸气口。
7、氟泵
屏蔽泵把制冷剂液体从低压循环贮液器中吸出,增压后送到蒸发器中去制冷。屏蔽泵是离心泵和三相交流电机的共同体,过流部件直接与驱动电机轴相连,共同组成转子部件。屏蔽套在定子内侧以隔离转子腔和定子腔,使泵达到安全无泄露。
五、桶泵机组操作注意事项
1、屏蔽泵出口处的抽气阀,除在检修泵时关闭外,在运行期间或暂停运转期间,均应处于常开状态,开启一圈左右。初投产试泵应将抽气阀开大,上液正常后再关小。
2、屏蔽泵不得在无液体情况下启动,也不得在无液体状态下试验转向。
3、压差控制器调节值不宜调高,否则易掉泵。

4、屏蔽泵的出口压力要达到一定数值,如果低于设计点较多,泵的流量会增加很多,泵的汽蚀余量就要增加。而设计时,装置的高度裕量是有限的,因此泵就存在汽蚀的危险。当用户选用的屏蔽泵扬程和实际系统的扬程出现误差后,要调节有关阀门,使二者相接近。
5、系统运行时间不长,压缩机耗油量不大,低压循环贮液器内还没有形成足够的富油层时,不可回油,以免压缩机吸液,发生危险。
6、手动回油时,集油器内含有大量的制冷剂液体,不可直接加压回油,应放置一段时间,等制冷剂液体蒸发完后,再加压回油。
7、启动压缩机前应先启动屏蔽泵,以免压缩机启动后低压循环贮液器内降压,泵不易上液。
8、压缩机增载应缓慢,避免低压循环贮液器内压力快速降低,泵易汽蚀。
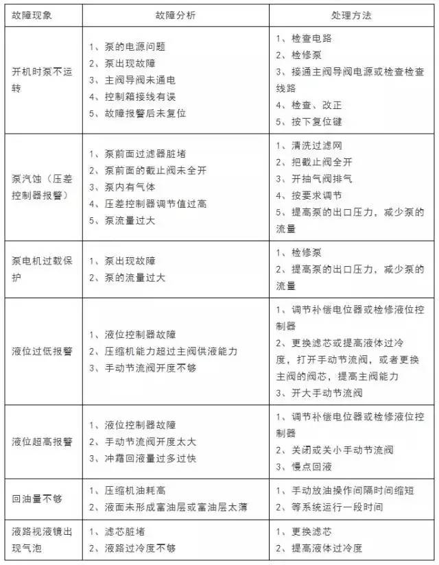
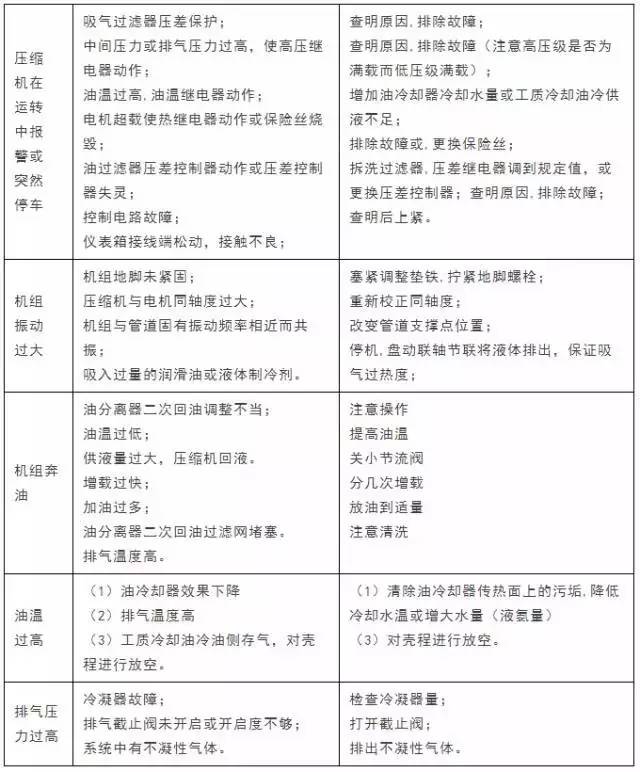
桶泵机组常见故障及排除

来源:制冷网