劲爆解读商业模式设计与优化
2016-10-10 15:03阅读:
随着人工成本、原材料价格等成本的上涨,国内众多企业原先奉行的技术领先、差异化和低成本战略已经难以适应企业发展的要求,面对新的商业环境,仅从战略、营销、技术创新、组织行为等方面调整改善,越来越难以奏效,重构商业模式已经成为企业持续发展、保持竞争优势的选择。
1如何理解商业模式
慧朴(
www.hywit.com)认为商业模式就是
焦点企业与其利益相关者的交易结构。构建商业模式的的着眼点在于:
-
增加利益相关者价值:超过机会成本(提高收益、降低成本、降低风险)。
-
转换关键资源能力类型,缓解或解除关键资源能力约束。
-
稳定/锁定利益相关者,提高进入壁垒,保护价值空间。

好的商业模式,表述起来异常简单:“
一句话+一张表+一幅图”
设计商业模式既需要从整个商业生态系统着眼,也需要深入到资源能力组合的交易结构。

以慧朴某家钢结构供应链管理商业模式创新为案例,为大家解读供应链管理商业模式的设计与优化的思路。
2商业模式构建阶段
典型钢结构项目供应链形态
- 业主产生初始建筑需求,在概预算基础上通过招投标等方式选择设计院;
- 设计院完成施工图纸设计,业主根据施工图通过招投标等方式选择总/分包方;
- 总/分包商(或业主)完成施工图二次分解,选择材料供应商、加工厂、安装公司等;
- 材料供应商发货,并通过物流公司运送到加工厂;
- 加工厂加工制作,完工后通过物流公司运送到安装现场;
- 安装公司进行现场安装,安装完工后交付业主;
- 验收通过后,业主将钢结构建筑进行资产变现。
存在的问题
- 供应链中普遍存在流动资金压力
- 现有融资模式运作效率低
- 项目供应链协同度差
中心问题1:项目供应链收支失衡——项目资金流入、项目资金流出与资金缺口
项目收支特点:
项目前期:业主资金注入少,但是资金流出多,项目存在严重的资金缺口
项目中期:业主资金注入与项目资金流出大致持平,节点企业达到收支平衡点
项目后期:业主资金注入多,但是资金流出少,节点企业开始出现利润
现有应对方式:延迟支付或融资
中心问题2:进度——项目供应链中的核心要素

项目管理三要素中,进度是比成本、质量更受关注的要素,因为:
‒进度延期是导致成本失控的最主要原因之一
‒业主希望项目尽快完工,验收通过以土地证、房产证、钢结构资产等抵押变现,因而一般不会对质量卡的很严
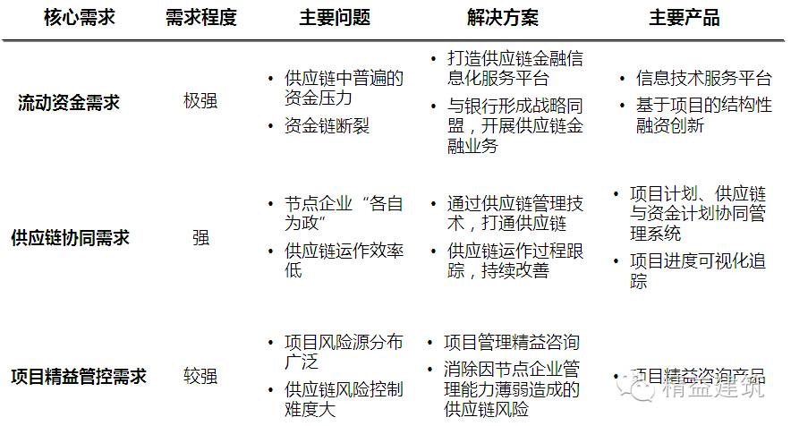
主要问题、核心需求与相应解决方案
商业模式分析准备
慧朴管理事先研究了一些其他企业的商业模式升级,有助于构件某钢结构企业的供应链管理商业模式。
图:制造企业商业模式升级方向

图:养殖企业商业模式升级方向
具体操作方法
-
梳理现有商业生态,重构或设计新的利益相关者交易结构,不引入新的业务活动,高效杠杆利用内外部资源能力条件,产生新的交易价值。
-
引入新的业务活动,构建新的交易结构,聚合现有产业链或商业生态圈资源能力拥有者,甚至跨业态、跨行业的资源能力市场产品服务提供者。
-
跨出现有产业细分领域,开辟新的市场及价值空间,选择新的利益相关者,组合新的资源能力,构建新的利益相关者交易结构。
-
重构企业内部资源能力交易结构——分解业务活动、分割职能、分拆资源能力,再重新组合(单边平台)。
商业模式分析步骤
1.资源能力识别、利益相关者确定和交易内容分析
分析内容
与谁交易:供应商、经销商、…
交易内容:资金、品牌、渠道、…
分析要点
利益相关者不限于现有产业价值链分析的环节,还可以向两个方向拓展;
企业外部,如跨行业、跨商业业态的合作伙伴及客户等;
企业内部,如一些独立性较强的业务活动环节可以分离出来作为独立的利益相关者—设计、制造、销售…
2.业务活动系统与资源能力设计
分析内容
焦点企业业务活动构建;
业务活动或组织职能、资源能力的宏观调整;
企业内部业务活动分解、组织职能分割、资源能力分拆;
分析要点
业务系统宏观方面,对现有业务活动进行增减,如引入融资租赁、供应链金融服务;
业务系统微观方面,对现有业务活动、职能、资源能力以及权利进行分解、分割、分拆和重新聚合,形成更细分的专业分工,产生新的生产关系;
企业自身资源能力(金融资源,如信用等级、经营现金流、自由现金流…;风险管理水平;客户数据;关系);
资源能力特征:特许,积累,普通;固定、流动。
3.设计交易结构
分析内容
确定利益相关者的交易内容;
确定利益相关者的交易方式;
确定交易定价和交易风险;
确定焦点企业的价值。
分析要点
与利益相关者交易模式(代理、经销、特许,参股、控股、合营,外包、众包);确定利益相关者扮演的角色、内容、责任和权力
交易定价包括如何对利益相关者支付成本,焦点企业自身如何获取收益
焦点企业价值评估:企业资源能力何种组合模式对基焦点企业价值最高?
商业模式风险评估:关键资源能力是否具备?利益相关者收益是否合理分享收益?交易结构是否稳定?收益来源是否可持续?
此阶段针对钢结构供应链管理的运作模式设计出:
SCF信息化服务平台提供商+项目结构性融资解决方案。
(本篇贵在思路,篇幅有限,这边就不做方案的详细解析)
3商业模式完善阶段——精益的导入
为什么“好”的商业模式会失败?
- 交易结构简单、进入壁垒低、纵深和层次浅
- 资源能力不够
- 利益空间狭窄,利益相关者收益少,利益相关者难以抵御机会成本。
——以上导致交易结构难以维持
因为整个商业模式的设计、优化、调整、重构异常复杂,本质上是构建、调整企业内外部资源能力及其利益相关者交易结构,必须同步构建其他管理体系。
图:商业模式创新的基础
导入精益模式
精益思想的本质是要尽消除所有可能的浪费,将“无效”的时间、产出,变为“有效”的时间、产出,追求企业利润的最大化。
-
在工程建设行业推行精益,可以实现:节约成本、缩短交付周期、减少变更、提高交付质量等目标。
-
而当前的研究大多集中在如何减少浪费,对精益管理的原则和如何最大化顾客的价值关注不够。
精益生产是从顾客的角度来研究价值流的增值,致力于降低成本并满足顾客,提高流程的速度。其所做的,其实就是注意到从顾客订单到向顾客收账这期间的作业时间,由此剔除不能创造价值的浪费,以缩短作业时间。
图:工程建设行业精益管理体系
工程建设精益管理的出发点是:追求项目实施每一阶段都达到理论上的成本最低点。在“生产均衡化”状态下的工程建设项目成本要比“生产非均衡化”状态下低很多。
在商业模式完善阶段,可以制定出一些方案以便后期的推广。比如《业务布局规划方案》、《业务精益物流规划方案(管理方案+技术方案)》、《业务生产现场精益生产管理体系导入》、《业务施工现场精益生产管理体系导入》等。
战略联盟流程

此外,通过战略联盟流程,打造与同盟者互利多赢的战略伙伴关系。
4商业模式推广阶段
预判商业模式推广阶段的关键是快速实现大规模生产向大规模定制转换。
大规模定制是一种集企业、客户、供应商和环境等一体,在系统思想指导下,用整体优化的观点,充分利用企业已有的各种资源,在标准化技术、现代设计方法学、信息技术和先进制造技术等的支持下,根据客户的个性化需求,以大批量生产的低成本、高质量和高效率提供定制产品和服务的生产方式。
图:大规模定制模式与大规模生产模式的对比
向大规模定制转换,需要保证个性化定制产品和服务的低成本生产。

商业模式推广阶段的重点是
持续不断优化交易结构,并从技术层面提升某钢结构企业的竞争优势。
此阶段针对各个环节制定相关商业模式创新方案,比如
《业务大规模定制“研发”管理模式创新方案》、《业务大规模定制“生产”管理模式创新方案》、《业务大规模定制“销售”管理模式创新方案》、《业务大规模定制“交付”管理模式创新方案》……
5案例分享
供应链金融交易主体分类:供应链节点企业除外
SCF平台提供商致力于为订单、发票、支付及相关文件的交易与处理提供便利,整合供应链节点
企业与金融机构之间的此类往来信息,是金融机构与供应链节点企业之间的“桥梁”。
‒
包括专业化系统平台(如保理、信用证等)、通用往来账户平台、EIPP系统解决方案等。 ‒
系统平台少部分可以通过人工完成(成熟的定制应用),但主要是供应链信息化平台完成。 ‒
很多企业开始出现供应链金融服务托管的需求
SCF支持服务提供商提供的服务包括:SCF项目的设计与执行、主导多方交易谈判、交易合同框架设计等。支持性服务一般是平台提供商的延伸业务。
交易风险管理者主要是收集、汇总供应链数据信息,对供应链数据信息进行分析,以辅助金融机构更好地进行决策。其主要意图是核实信息真实性,汇总、分析数据,从而为融资决策与风险控制服务。UPS是一个例子。本质上,交易风险管理者承担着数据处理的功能,并向风险承担者提供所需信息以强化融资决策能力,有时承担部分中间业务的功能。SCF平台提供商可以发挥交易风险管理者的功能,交易风险提供商也可以成为SCF平台提供商。
风险承担者—银行、投行、财务公司、保险公司和对冲基金是主要的风险承担着,负责向供应链