太平福禄倍佑——一款既可分红又可多次赔付的重疾险
2017-04-27 07:49阅读:
(写在文章之前:本专栏的所有文章均为原创,不允许任何形式的未经同意的转载。如有侵权,将诉诸法律。)
-1今天的主角-太平福禄倍佑-
升级前的产品,叫
福禄倍至,可真是好好的火了一把呢,有人半个多月卖了一百多单呢。
而这款产品,既能分红,又可多次赔付,在市面上真是不多见的。
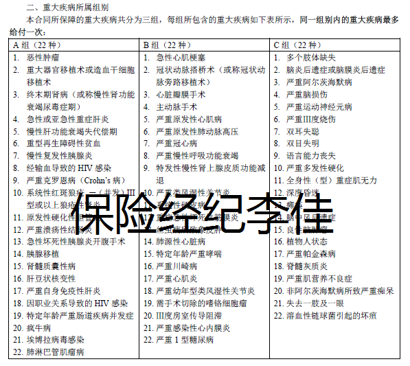
咱大致来了解了解这款产品吧,保障内容:
1、重疾80类,分3组,最多可赔3次,2次重疾需在不同组别,且间隔365天以上;保额为合同基本保额+累积红利保额;
2、特定疾病20类
,保额为合同保额的20%+累积红利保额的20%;
3、重疾豁免保费;
4、身故保额(18岁后)为合同保额+累积红利保额;
5、满期(105岁),可领取所交保险费与50万元+累积红利保额两者较大者。
重疾都有哪些呢,咱来看看:
咱再来看看老款多次理赔重疾,
福禄倍至的病种:
可以看出,福禄倍佑的分组还是3组,理赔也是3次,除了能分红,数量上多了十多类重疾和6类轻症之外,其他差别并不大的。仍然不能轻症豁免保费,也没有终末期疾病。
-2同类产品-中宏长保安康/中宏长保福星-
市面上能多次赔付的重疾有很多款,不过大多跟福禄倍至差不多,不能分红,保额也不会增长。但是中宏有一款叫
长保安康的,保额是可以增长的,现在也出了尊享版,咱来看看保障内容:
1、重疾80类,分4组,最多可赔3次,2次重疾需在不同组别,且间隔1年以上;保额为第一次为基本保额,第二次为基本保额的130%,第三次为保额的150%。(如果基本保额是50万,则第一次为50万,第二次65万,第三次为75万)
2、特定疾病40类,
70岁以前可得到赔付,保额为合同保额的20%;
3、重疾可豁免保费;
4、轻症可豁免保费;
5、身故保额为合同基本保额;
6、终末期保障为合同基本保额。
重疾都有哪些呢,咱来看看:

长保安康是针对成年人的,针对孩子的是长保福星,长保福星也有尊享版了,在病种上比长保安康尊享版多了几个少儿高发重疾,具体如下:
也就是说疾病多了8种,也分成了5组(这是优势),但仍然是3次赔付,如果是患了少儿特定疾病,则可以赔付60万,如果是患了白血病,可以得到75万的赔付。(其实这几类疾病,有的重疾险也是有一些的,只是没有列出来,特别指出是少儿特定疾病而已。)
-3同类产品-工银安盛御享人生-
咱再来看看,目前市面上比较常见的多次理赔重疾的形态是什么样的,就用目前卖得很火的一款险种吧,
工银安盛御享人生。
以下是保障内容:
1、重疾80类,分4组,最多可赔3次,2次重疾需在不同组别,且间隔180天以上;保额为合同基本保额;
2、特定疾病30类,分4组可以赔3次,保额为合同保额的20%;
3、重疾豁免保费;
4、轻症豁免保费;
5、身故(18岁后)保额为合同基本保额。
重疾都有哪些呢,咱来看看:

轻症呢:
-4对比表格-
这样单个看保障内容,不知道大家有没有看出有多大的区别没有?为了让大家能更直观的了解到这几款产品,我做了一个对比表:
如果是您,聪明的您,会选择哪款呢?
产品其实是各有各的优势的,没有完美的产品的。就看您怎么选择了。
-5总结-
在我看来,作为保障,保额才是第一重要的!为什么?因为其实叫“重大疾病”的保险,都包含了高发的疾病了,种类再多,那也肯定是会有漏网之鱼的。(所以,除了买重疾险,还需要买医疗险,医疗险很多都不限疾病的。)
如果是我,我肯定是会选择把保额做高,虽然没有分红保额也不能涨,但是同样的钱,可以多买30-45万了。50万的保额能涨到80-95万,究竟需要多少年呢?谁也说不准!
所以,建议大家找一位靠谱的保险经纪,为您的家庭定做家庭保险规划吧,即使是付点费,那也一定是值得的!