新浪博客


写作方法解密——书信的格式:
称呼顶格打冒号,换行两格问个好。
正文每段空两格,有主有次不乱套。
事情谈完写祝福,健康快乐常说道。
先署名,后日期,分行写在右下角。
图片
一、确定写信对象远方的小伙伴和我们相隔遥远,千山万水把我们阻隔,我们怎样才能和他们建立联系,认识他们、了解他们呢?请大家出谋划策。在报刊杂志、网上、电视节目和搜集一些小伙伴的联系地址,你愿意把自己的“手拉手”活动构思告诉他们,与他们一同架起友谊的长桥吗?(如:网络上的QQ、报纸杂志上的交友栏目,作文书上注明的详细地址、电视节目介绍的学生……)联系方式:网络报纸杂志各类书籍电视节目……
图片
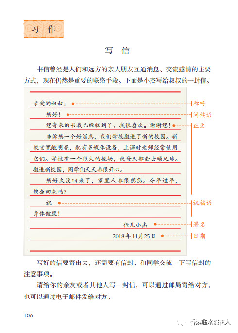
二、回忆书信的格式一般书信可分为称呼、正文、结尾、署名、日期五个部分,每个部分都有一定的格式。
(1)称呼。根据自己和收信人的关系,平时怎么称呼,在信中就怎么写。如给爸爸写信,称呼就写“爸爸”;写信给老师、同学的信,称呼就写“*老师”、“**同学”。称呼要从第一行顶格写起。称呼后面要加冒号(:),表示下面有话要说。
(2)正文。这是信的主要部分。写信人要说的话都写在这里。正文的开头空两格,通常先写问候的话。如果是回信,先要写明来信收到,并对来信中提及的问题或要求办理的事情作出回答。如果写的事情较多,可以分段写,一事情写一段。每段起行空两格,转折顶格。
图片

(3)结尾。结尾可根据写信人跟随收信人的关系和具体情况,写上表示祝愿,勉励或敬意的祝颂语。如“此致敬礼”、“祝你健康”等等。祝愿语一般分两行写。以“此致敬礼”为例,“此致”可以紧接正文之后写,也可以另起一行空两格写,“敬礼”则一定要另起一行顶格写。
(4)署名。在结尾的再下一行的后半行写自己的名字,署名的前面也可以写上跟随对方相应的称呼,如“儿”、“弟”、“学生”等等。
(5)日期。可以写在署名的后面,也可以写在署名下一行的后半行。最报写清年月日,以便查考。3拟定写信内容及结构书信写得好坏,没有什么特别的方法可言,主要取决于你写的内容是否贴切,是否符合对方的兴趣和心理需求。那么在这封信中,我们可以就哪些方面介绍呢?
图片
亲爱的孩子,我遇见你的时候,风在耳畔轻唱,天空格外晴朗,每一寸的光阴里都含着墨香。遇见的都是天意,拥有的都是幸运。感恩今天的遇见,让我们且行且珍惜!
我喜欢在文字中和孩子们一起寻找乐趣,用笔分享善良,用情感感悟世事。学生们的优秀作品发表在我的公众平台,欢迎赏读关注。愿我们的文字能治愈你的心灵,但愿日子清净,抬头遇见的满是柔情。

图片
图片

图片 亲爱的小明同学:
你好!
你寄来的生日礼物我已经收到了,我很喜欢,谢谢你。
我要告诉你一个好消息,居家这段时间,我学会做饭了,是妈妈一步一步教我的。我昨天做了红豆米饭,我先把大米洗干净,再把煮好的豆子和米一起放进锅里,剩下的交给时间就是等,不一会儿,香喷喷的红豆米饭就做好了。我的妈妈都说我的饭可好吃了,有的时候你一定要尝尝我做的饭。
图片
最近几天我们这里已经下雪了,你们那里下雪了吗?天冷了,多穿一点衣服。我想推荐一本书给你,是日本作家、主持人黑柳彻子创作的《窗边的小豆豆》。这本书很有趣,小豆豆因淘气被原学校退学后,来到巴学园。在小林校长的爱护和引导下,一般人眼里“怪怪”的小豆豆逐渐变成了一个大家都能接受的孩子。里面有可爱的小豆豆,做了好多有趣的事。你也要看看这本书。
图片
周六你可以上我们家,咱们也可以上我们家写作业。我可以带你去我家楼下的花园里玩,我有的时候可以上你们家玩吗?

身体健康,学习愉快!
你的同学:谭龙旭
2022年11月27日
图片


图片
图片

我的更多文章

下载客户端阅读体验更佳

APP专享