迎战2024,一份从战略到执行的时间表|年度经营计划
2023-09-04 07:59阅读:
不论如何焦虑于外部环境,也无法改变现实,那么,就不妨利用这样一个经营不得不慢下来的现实,乐观对待,静下心来,正好组织管理团队总结、思考、谋划一些真正有利于企业长远发展的工作。
'); display: inline-block; vertical-align: middle; position:
absolute; top: 293.344px; left: 220px; transform: translate(-50%,
-50%);'>
'); height: 16px !important; flex-shrink: 0;'>
蔡元兵聊商业增长
,赞12
在这里,我们按照从战略到执行的逻辑,与企业同仁们分享一下如何更好
地思考从战略到执行的路径。

01
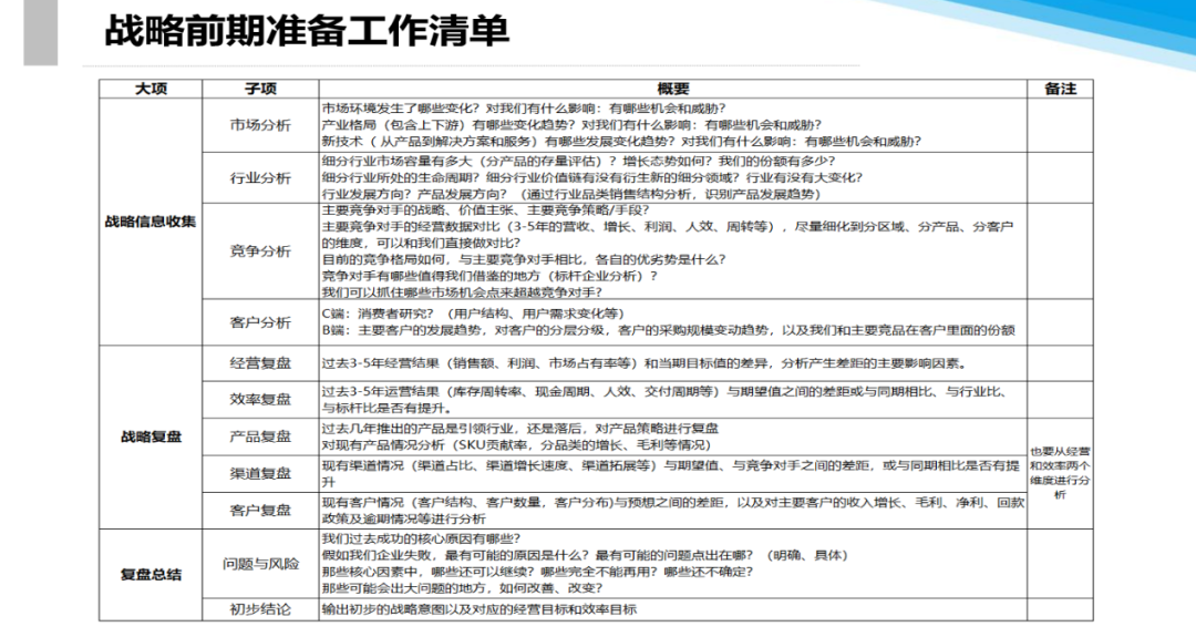
7-8月:经营复盘会不断进行经营复盘是一个非常重要的事情。稻盛和夫一直强调,“不懂复盘,再努力都是低水平勤奋。”他说,复盘就“好像是在对企业进行健康体检一样。”1、财经部门对过去三年(加上今年上半年)的经营情况进行复盘。2、在当前这种形势下,特别需要注意对现金流的变化趋势进行分析。3、当前形势下,特别重视成本、费用的分析。4、要在财经数据的基础上,分析内部的各项效率指标。5、对过往三年的投资要进行总结分析。6、对业务层面进行复盘。7、参照行业与标杆数据。复盘的时候,要注意直面差距,更多是找问题,不能搞成业绩表彰。一方面,复盘时是要红红脸、出出汗的,尤其是一把手,一定要有闻过则喜的心态,带头确立正确的氛围。另一方面,注意复盘会不是业绩评价会、不是述职报告会,不必过于批判个人或部门表现,更不宜进行人身攻击,以免氛围过于紧张而让问题与原因的探讨不能深入下去。
'); display: inline-block; vertical-align: middle; position:
absolute; top: 293.344px; left: 220px; transform: translate(-50%,
-50%);'>
'); height: 16px !important; flex-shrink: 0;'>
蔡元兵聊商业增长
,赞1
02
7-8月:战略规划会五年战略规划与国家的五年规划时间段一致,主要确定五年的大致方向与投入,三年滚动规划不是每三年做一次规划,而是指每年都拟定下一个三年规划,不断滚动。如2022年要做2023-2024-2025的三年规划;到2023年就要做2024-2025-2026的三年规划。这样就意味着企业的每一个下一年,都是站在未来的角度而做,而不是基于今年动作的延伸。许多企业的战略与执行脱节,首先就表现在时间上的脱节。1、对标远景目标。2、对可能产生影响的宏观环境要进行分析。3、对同行主要竞争对手的情况要进行分析,研讨相关的策略。
4、在此基础上,对未来三年的战略目标、经营策略进行研讨。5、我们特别近日来企业要制定出两张战略目标表,一张是经营目标表、一张是效率目标表。
6、基于这样的整体经营目标与效率目标,我们提出一个非常重点的工作,就是“现金流战略”。7、我们特别提出要让组织架构匹配战略。8、战略研讨会一般要求公司的高层管理团队与主要经营骨干参与。9、会议要提前做好资料准备。
10、在讨论的过程中,可采取工作坊的形式。
03
8-9月:2023年经营计划研讨会年度经营计划不是简单安排下下一年度的工作,而是要真正将战略规划中的事项,在第一年打好基础。存在问题:1、一号位缺位、系统缺位。2、经营计划时间滞后。3、经营计划不够量化。
4、经营计划与战略脱节。如何制定一份合理的经营计划呢?
一般可以用OGSM工具。
1、OGSM是Objective(目的)、Goal(目标)、Strategy(策略)、Measurement(测量)的概括。
2、年度计划要有重点。
'); display: inline-block; vertical-align: middle; position:
absolute; top: 293.344px; left: 220px; transform: translate(-50%,
-50%);'>
'); height: 16px !important; flex-shrink: 0;'>
蔡元兵聊商业增长
,赞3
9-12月:2023年度全面预算战略目标与年度经营计划基本确定后,9月份就要启动全面预算的编制,一直贯穿到12月底,共需要三到四个月时间。1、预算编制时间滞后、准备时间不足。2、预算与战略、计划脱节。3、主导部门缺位,缺乏组织保障。如何编制下一年度的全面预算,我们在多篇文章中均有介绍,这里就不再详细说明。我们重点强调一下预算要注意的几个维度:1、内部组织维度。2、产品维度。3、渠道、客户维度。4、时间维度。
05
8-10月:组织架构与重要人事调整1:组织与人事是为过去“打结”而不是为未来“布局”,总是害怕调整会给当前经营的稳定带来影响,殊不知却为未来的谋划耽误了时间!当然,这个前提是预算体系的建立。2、对那些公司在策略计划、方向把握、资源投入等方面均没有问题,主要是团队思路与能力问题的单元,就要进行大胆调整。3、新的组织架构、新的人员,反过来又会在公司的战略研讨、经营计划、预算安排上提供更积极的力量。
06
12月:2023年度经营绩效方案确定1、许多公司的绩效评价往往很难做好,就是因为没有一个有效的预算支撑,而且许多人力资源部门大多是在绩效管理的方法论上折腾,而缺乏对下一年度经营取向与价值创造的真正理解。2、如何合理制定绩效方案?我们可以根据公司战略规划、年度经营计划来确定哪些是关键任务,再通过全面预算来了解到这些对应的关键任务是什么样的标准值。3、需要注意的是,如果企业刚开始推行全面预算
07
2023年各月度:经营分析会全面预算编制完成后,下一年度的每一个月,经营分析会就变得非常重要。月度经营分析会就是根据年度预算及其中确定的月度目标,每月初分析上月以及累计到上月的经营执行情况、通报本月经营计划,以此来观察年度计划与年度预算的落实情况。
08
小结
从战略到执行的五个环节是一个有序的闭环,而且环环相扣,每一个环节都有对应的时间要求。
