中学理化生实验室建设及装备要求分为两类,即“基本要求”和“规划建设”。学校可以根据实际情况,创建更有利于培养学生创新精神和实践能力的实验室,满足基础教育课程改革对实验教学的要求。下面就中学理化生实验室建设时的功能及要求进行阐述。
中学理化生实验室功能与要求

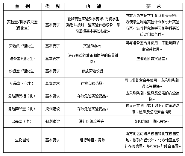
部分学科功能室功能以及要求
中学理化生实验室建筑要求
地面:各室与走廊的地面不宜设台阶.地面应防尘易清洁、耐磨、防滑,化学实验室的地面应耐酸碱腐蚀。化学实验室、化学准备室和生物实验室的地面应设地漏;
门窗:应根据人流安全疏散的要求设置前后门,门洞的宽度不应小于1200mm,门扇上宜观察窗,门框上部设采光通风窗.实验室的窗台适宜高度900mm~1000mm,实验室的窗间墙宽度不应大于1200mm。门窗开启后不应影响室内空间的使用和走廊通行的便利与安全。
综合布线系统:室内有水源、电源的应设总控制阀.实验室内电源插座与照明用电应分路设计、分别控制。新建实验室应预留综合布线系统的竖向贯通井道及设备位置;
通风:采用通风到桌的化学实验室,应单独设置三相动力电源,独立控制;
用电负荷:实验室的配电线路和设备功率容量应留有余地,以满足不断采用现代化教学手段及教学设备逐步增多的需要。
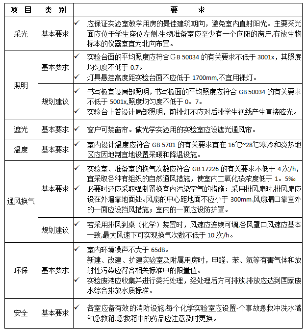
中学理化生实验室环境要求
中学理化生实验室功能与要求

部分学科功能室功能以及要求
中学理化生实验室建筑要求
地面:各室与走廊的地面不宜设台阶.地面应防尘易清洁、耐磨、防滑,化学实验室的地面应耐酸碱腐蚀。化学实验室、化学准备室和生物实验室的地面应设地漏;
门窗:应根据人流安全疏散的要求设置前后门,门洞的宽度不应小于1200mm,门扇上宜观察窗,门框上部设采光通风窗.实验室的窗台适宜高度900mm~1000mm,实验室的窗间墙宽度不应大于1200mm。门窗开启后不应影响室内空间的使用和走廊通行的便利与安全。
综合布线系统:室内有水源、电源的应设总控制阀.实验室内电源插座与照明用电应分路设计、分别控制。新建实验室应预留综合布线系统的竖向贯通井道及设备位置;
通风:采用通风到桌的化学实验室,应单独设置三相动力电源,独立控制;
用电负荷:实验室的配电线路和设备功率容量应留有余地,以满足不断采用现代化教学手段及教学设备逐步增多的需要。
中学理化生实验室环境要求

