新浪博客

《义务教育语文课程标准(2022年版)》“语言文字积累与梳理”解读(之二)

2024-04-02 20:43阅读:
二、目标与内容:
集中指向语言运用素养
作为基础性学习任务群,“语言文字积累与梳理”贯穿义务教育语文课程学习的始终。2022年版课标在每个学段都对语言文字积累与梳理提出要求,学段要求前后衔接,相互关联,由易到难,拾级而上。
以下,我们对不同学段“语文文字积累与梳理”的课程内容与关联目标作列表梳理。
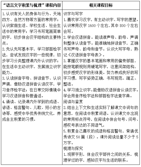
表2 第一学段“语言文字积累与梳理”
课程内容与目标
https://mmbiz.qpic.cn/mmbiz_png/uJOZvZXCicQKsZkNykvcj0VLS1UaWORBbJyaeAkibbQp6J6jolYTbJFjOL03dWAWxEUFAg4CDfooWknOzGTmRokg/640?wx_fmt=png&wxfrom=5&wx_lazy=1&wx_co=1
表3 第二学段“语言文字积累与梳理”
课程内容与目标
https://mmbiz.qpic.cn/mmbiz_png/uJOZvZXCicQKsZkNykvcj0VLS1UaWORBbmUtWnJR6XicXu616M7H2tVroJ4TmSYdOSZiaPyyOPYBibWkKYnyupClHQ/640?wx_fmt=png&wxfrom=5&wx_lazy=1&wx_co=1

表4 第三学段“语言文字积累与梳理”
课程内容与目标
https://mmbiz.qpic.cn/mmbiz_png/uJOZvZXCicQKsZkNykvcj0VLS1UaWORBbMatS6pLFVm2P8hyhxadVZGHaCG00B7sy2axky1KQh9tyqgMed8b5kA/640?wx_fmt=png&wxfrom=5&wx_lazy=1&wx_co=1
比照“语言文字积累与梳理”课程内容与相关课程目标,我们能发现以下几个特点:
(一)课程内容与课程目标高度关联
从以上三个学段“课程内容”与“课程目标”的梳理比照来看,“课程内容”和“课程目标”高度关联。课程目标各学段分“识字与写字”“阅读与鉴赏”“表达与交流”“梳理与探究”四个方面加以表述,“语言文字积累与梳理”的课程内容与课程目标中四个板块的学习要求相对应。将课程目标和课程内容比照阅读,可以对“语言文字积累与梳理”这一任务群教什么、学什么有更加清晰的认知。比如课程目标在第一学段提出“认识常用汉字1600个左右,其中800个左右会写”,“语言文字积累与梳理”就具体阐明了这1600个常用字的来源,即“认识人的身体与行为、天地四方、自然万物等方面的常用字;认识家庭生活、学校生活、社会生活中的常用字”。这些常用字均来自学生熟悉的自身、万物、社会,与他们的生活息息相关。通过统编小学语文教科书第一册第一单元的学习内容编排,我们发现,《天地人》指向天地四方,《金木水火土》《日月水火》《对韵歌》来自自然万物,而《口耳目》则是人体的各个部位。由此,我们就能厘清课程目标——课程内容——教材编写的具体路径。
(二)语言文字积累与语言文字梳理相互支撑
语言文字积累是梳理的前提。从本任务群内容看,须在两个方面加强积累。一是加强汉字积累。识字,是阅读和写作的基础,字认识得多,就能顺畅阅读、自如表达。吕叔湘先生指出:“学校里的教学应该以文字为重点是对的。汉字得一个一个地学,一个字有一个字的形体,字形和字音有时候全没有关系,有时候有关系又不一定可靠,而一字常常多义,许多字常常同音,还有多音一义字、同音同义异形字,光是识字就要费很大的工夫。而识字这一关如果过得不好,读书、作文都有问题。所以说,语文教学应该以文字为重点”。二是加强语言文化积累。如:诵读、记录课内外学到的成语、谚语、格言警句、儿歌、短小的古诗等;诵读、积累成语典故、中华文化名言、短小的古诗词和新鲜词语、精彩句段等。相比较而言,汉字积累是一切积累的基础,而语言文化的积累,既是对汉字积累的巩固,也进一步丰富和拓展的语言文字积累的内涵。
语言文字梳理是积累的巩固和优化。2022年版课标在该任务群的学习内容中,对语言文字梳理提出了具体要求。其中,第一学段要求“尝试发现汉字的一些规律,初步学习分类整理课内外认识的字”;第二学段要求“初步梳理常用汉字形、音、义之间的联系”,“关注校园内外汉字和标点符号的正确使用情况,整理自己的发现”,分类整理“成语典故、中华文化名言、短小的古诗词和新鲜词语、精彩句段等”;第三学段要求“按照汉字字形结构等规律整理学过的汉字”,“分主题梳理自己积累的成语典故、格言警句、对联等语言材料”。
如果说“积累”是语文学习的一贯任务,那么“梳理”则是2022版课标提出的全新要求。为什么要在积累的基础上提出梳理的新要求?根据相关研究,“人们提取知识的能力差异表现为‘费力’‘相对不费力(顺畅)’‘自动化’三个层面,自动化和顺畅提取是专业知识的重要特征”。语言文字积累的目的是为了提取和运用,而要自动化和顺畅提取,就需要通过梳理来实现。梳理就是对积累的语言文字加以归纳、分类、整理,使之形成条件化知识。积累的语言文字一旦被条件化,使用时只要检索相关条件,就能被快捷提取,应用到新的更广泛的语境中。积累与梳理相互作用、彼此支撑,是学习科学给予语言文字学习的重要启示。
(三)掌握基础知识与领悟文化内涵紧密结合
从上述表格看,无论是课程目标还是课程内容,较大篇幅所陈述的是和语言文字基础知识相关的要求,但不可忽视的是,两部分内容中,都提到了要重视引导学生体会语言文字的文化内涵。第一学段提出要初步体会汉字的结构特点,感受中华优秀传统文化;第二学段提出感受汉字的文化内涵,初步认识中华优秀传统文化蕴含的思想;第三学段提出要感受汉字的构字组词特点,体会汉字蕴含的智慧。
作为唯一的基础型学习任务群,“语言文字积累与梳理”必须高度重视语言文字基础知识的学习巩固,因为只有积累与梳理了一定数量的语言文字,学生才能顺利、有效地进行阅读与鉴赏、表达与交流。但与此同时,我们必须清醒地意识到,语言文字既是人类文化最重要的载体,其自身也是文化的重要组成部分。在语言文字的积累与梳理过程中,引导学生感受其文化内涵、体会其文化魅力,并积淀丰厚的文化底蕴,是该任务群必须关注的学习内容与要求。正如王尚文先生所指出的那样,“人类文明的主要成果都寄寓在文字中。人类文化的主要部分都是以文字的形式被保存下来……中国人正是在‘汉字’的读写中继承并创造着自己的文明和文化”。
走进“语言文字积累与梳理”之门,我们发现,一边是“田园”——教学基础知识;一边是“花园”——体会文化内涵。掌握汉字,不仅仅是能读会写,更要感受其文化意蕴,知晓其文化本源;积累经典,不仅仅是好词佳句的储藏,更要体察其背后的审美情趣与人生智慧。只有将基础知识的学习和文化内涵的领悟紧密结合起来,“正确理解和运用国家通用语言文字”这一课程总目标才不会落空。
分享:

我的更多文章

下载客户端阅读体验更佳

APP专享