摘要
“识字加油站”是统编教材为低年级识字教学设置的重要板块,也是开展集中识字的重要载体。在2025年二年级教材修订中,该板块进一步强化了系统性、情境性,注重引导学生在实践活动中提升识字能力。教师应深入理解教材修订意图,通过构建情境化的识字场域、设计有助于学生多种能力融合的识字活动、贯通知识系统以搭建识字桥梁,优化集中识字教学。
关键词
识字加油站 集中识字 教材修订
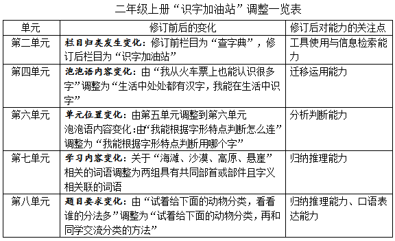
“识字加油站”是统编教材为低年级识字教学设置的重要板块,也是开展集中识字的关键载体。在二年级修订版教材中,“识字加油站”板块由原来的七个增加至八个。内容方面,两个单元进行了更换,三个单元进行了内容调整,另有两个单元的次序进行了对调。本次修订进一步强化了系统性,关注知识的逻辑性和层次性;更加注重情境性,强调引导学生在生活实践活动中识字、用识字;同时突出思维性,着力培养学生自主识字的能力。在此修订背景下,教师应深入挖掘并充分发挥“识字加油站”的教学功能,不断优化识字教学路径,切实体现其在语文核心素养培育中的基础性作用。
“识字加油站”是统编教材为低年级识字教学设置的重要板块,也是开展集中识字的重要载体。在2025年二年级教材修订中,该板块进一步强化了系统性、情境性,注重引导学生在实践活动中提升识字能力。教师应深入理解教材修订意图,通过构建情境化的识字场域、设计有助于学生多种能力融合的识字活动、贯通知识系统以搭建识字桥梁,优化集中识字教学。
关键词
识字加油站
“识字加油站”是统编教材为低年级识字教学设置的重要板块,也是开展集中识字的关键载体。在二年级修订版教材中,“识字加油站”板块由原来的七个增加至八个。内容方面,两个单元进行了更换,三个单元进行了内容调整,另有两个单元的次序进行了对调。本次修订进一步强化了系统性,关注知识的逻辑性和层次性;更加注重情境性,强调引导学生在生活实践活动中识字、用识字;同时突出思维性,着力培养学生自主识字的能力。在此修订背景下,教师应深入挖掘并充分发挥“识字加油站”的教学功能,不断优化识字教学路径,切实体现其在语文核心素养培育中的基础性作用。
